Organizational Chart
You can also view the text-only version below or download the PDF version.

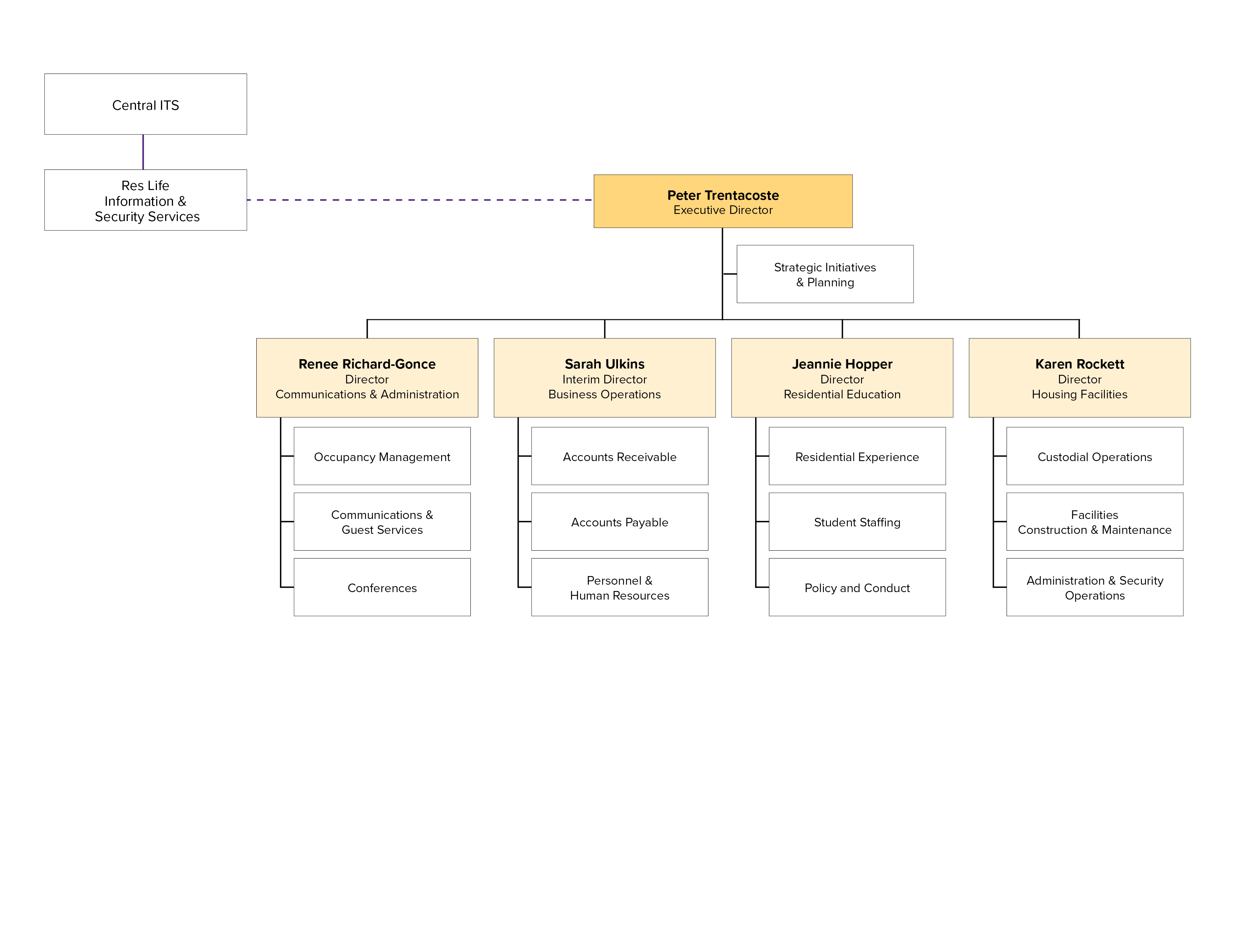
Department of Residential Life
Executive Director of Residential Life Peter Trentacoste
- Senior Manager for Strategic Initiatives and Planning Caitlyn Morrison
- Director of Communications & Administration Renee Richard-Gonce
- Occupancy Management
- Communications and Guest Services
- Conferences
- Director of Housing Business Operations Sarah Ulkins
- Accounts Receivable
- Accounts Payable
- Personnel & Human Resources
- Director of Residential Education Jeannie Hopper
- Residential Experience
- Student Staffing
- Policy and Conduct
- Director of Housing Facilities& Capital Planning Karen Rockett
- Custodial Operations
- Facilities Construction & Maintenance
- Administrative & Security Operations
- Information & Security Services


